CREB5 linked to stem cell-like programs that promote prostate cancer progression
“We determined that CREB5 is a key regulator of basal and SCL transcriptional programs and tumor-forming phenotypes in PC”
“We determined that CREB5 is a key regulator of basal and SCL transcriptional programs and tumor-forming phenotypes in PC.”
BUFFALO, NY – March 24, 2026 – A new research paper was published in Volume 17 of Oncotarget on March 17, 2026, titled “CREB5 regulates stem cell-like transcriptional programs to enhance tumor progression in prostate cancer.”
Led by corresponding authors Emmanuel S. Antonarakis and Justin Hwang from the Department of Medicine and the Masonic Cancer Center at the University of Minnesota – Twin Cities, the study examines how CREB5 shapes basal-like and stem cell-like transcriptional states in prostate cancer. The authors note that about 30–40% of advanced prostate cancers harbor basal-like transcriptional programs, and that stem cell-like tumors are a major mechanism of resistance to androgen receptor-targeted therapies.
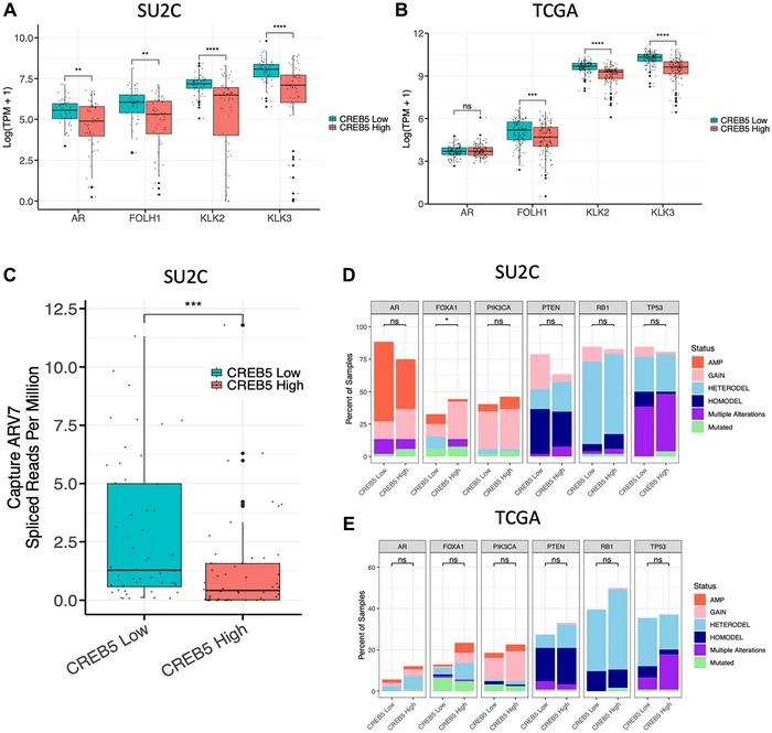
Using transcriptomic analyses of primary prostate cancer and castration-resistant prostate cancer cohorts (n = 493 and 208), the authors found that CREB5 expression strongly correlates with basal-like gene signatures and stem cell-like transcriptional programs. CREB5 was also shown to interact with AP-1 transcription factors and bind regulatory elements of AP-1 genes, suggesting a mechanistic role in promoting these aggressive tumor states. Functional experiments demonstrated that CREB5 overexpression enhances colony formation and tumor growth, supporting its role in tumor progression.
“Taken together, this study indicates that CREB5 enhances PC tumor progression through genes that are associated with SCL traits.”
Mechanistically, the study shows that CREB5 regulates transcriptional programs linked to tumor progression and stem cell-like features, positioning it as a central driver of aggressive prostate cancer phenotypes. The findings also suggest that CREB5 activity may already be present in primary tumors, potentially contributing to later therapy resistance and disease progression.
The authors conclude that targeting CREB5-regulated transcriptional programs could represent a future strategy for addressing androgen receptor-independent prostate cancer. Further studies are needed to determine how disrupting CREB5 or its downstream pathways may improve therapeutic responses in advanced disease.
DOI: https://doi.org/10.18632/oncotarget.28826
Correspondence to: Emmanuel S. Antonarakis – anton401@umn.edu, and Justin Hwang – jhwang@umn.edu
Abstract video: https://www.youtube.com/watch?v=Zywrj5hV4ho
Keywords: cancer, prostate cancer, CREB5, basal-like, stem cell-like, AP-1 transcription factors
Click here to sign up for free Altmetric alerts about this article.
________
About Oncotarget:
Oncotarget (a primarily oncology-focused, peer-reviewed, open access journal) aims to maximize research impact through insightful peer-review; eliminate borders between specialties by linking different fields of oncology, cancer research and biomedical sciences; and foster application of basic and clinical science.
Oncotarget is indexed and archived by PubMed/Medline, PubMed Central, Scopus, EMBASE, META (Chan Zuckerberg Initiative) (2018-2022), and Dimensions (Digital Science).
To learn more about Oncotarget, visit Oncotarget.com and connect with us on social media:
X
Facebook
YouTube
Instagram
LinkedIn
Pinterest
Spotify, and available wherever you listen to podcasts
Click here to subscribe to Oncotarget publication updates.
For media inquiries, please contact media@impactjournals.com.
END
BUFFALO, NY – March 24, 2026 – A new research paper was published in Volume 17 of Oncotarget on March 17, 2026, titled “CREB5 regulates stem cell-like transcriptional programs to enhance tumor progression in prostate cancer.”
Led by corresponding authors Emmanuel S. Antonarakis and Justin Hwang from the Department of Medicine and the Masonic Cancer Center at the University of Minnesota – Twin Cities, the study examines how CREB5 shapes basal-like and stem cell-like transcriptional states in prostate cancer. The authors note that about 30–40% of advanced prostate cancers harbor basal-like transcriptional programs, and that stem cell-like tumors are a major mechanism of resistance to androgen receptor-targeted therapies.
Using transcriptomic analyses of primary prostate cancer and castration-resistant prostate cancer cohorts (n = 493 and 208), the authors found that CREB5 expression strongly correlates with basal-like gene signatures and stem cell-like transcriptional programs. CREB5 was also shown to interact with AP-1 transcription factors and bind regulatory elements of AP-1 genes, suggesting a mechanistic role in promoting these aggressive tumor states. Functional experiments demonstrated that CREB5 overexpression enhances colony formation and tumor growth, supporting its role in tumor progression.
“Taken together, this study indicates that CREB5 enhances PC tumor progression through genes that are associated with SCL traits.”
Mechanistically, the study shows that CREB5 regulates transcriptional programs linked to tumor progression and stem cell-like features, positioning it as a central driver of aggressive prostate cancer phenotypes. The findings also suggest that CREB5 activity may already be present in primary tumors, potentially contributing to later therapy resistance and disease progression.
The authors conclude that targeting CREB5-regulated transcriptional programs could represent a future strategy for addressing androgen receptor-independent prostate cancer. Further studies are needed to determine how disrupting CREB5 or its downstream pathways may improve therapeutic responses in advanced disease.
DOI: https://doi.org/10.18632/oncotarget.28826
Correspondence to: Emmanuel S. Antonarakis – anton401@umn.edu, and Justin Hwang – jhwang@umn.edu
Abstract video: https://www.youtube.com/watch?v=Zywrj5hV4ho
Keywords: cancer, prostate cancer, CREB5, basal-like, stem cell-like, AP-1 transcription factors
Click here to sign up for free Altmetric alerts about this article.
________
About Oncotarget:
Oncotarget (a primarily oncology-focused, peer-reviewed, open access journal) aims to maximize research impact through insightful peer-review; eliminate borders between specialties by linking different fields of oncology, cancer research and biomedical sciences; and foster application of basic and clinical science.
Oncotarget is indexed and archived by PubMed/Medline, PubMed Central, Scopus, EMBASE, META (Chan Zuckerberg Initiative) (2018-2022), and Dimensions (Digital Science).
To learn more about Oncotarget, visit Oncotarget.com and connect with us on social media:
X
YouTube
Spotify, and available wherever you listen to podcasts
Click here to subscribe to Oncotarget publication updates.
For media inquiries, please contact media@impactjournals.com.
END
