Machine learning identifies antimicrobial peptide candidate for ulcerative colitis
A machine learning-based computational approach to accelerate therapeutic discovery
Ulcerative colitis (UC) is a chronic inflammatory bowel disease characterized by recurrent intestinal inflammation, abdominal pain and diarrhoea. Although current treatments, including 5-aminosalicylic acid, antibiotics and biologics, can control or ameliorate symptoms, many patients experience incomplete responses or adverse effects. The search for safer and more effective therapies remains a major challenge.
Antimicrobial peptides (AMPs), naturally occurring components of innate immunity, have attracted attention as potential therapeutic agents because of their antimicrobial and immunomodulatory properties. However, discovering novel AMPs traditionally requires labor-intensive screening and experimental validation. In a new study published in eGastroenterology, Miao and colleagues applied machine learning to accelerate AMP discovery and identify candidates with therapeutic potential for UC.
Machine learning screens thousands of peptide sequences
The researchers built a machine-learning pipeline combining peptide prediction models with genetic algorithms to screen candidate antimicrobial peptides. By analysing structural and physicochemical properties of peptide sequences, the model evaluated more than 6,000 potential candidates and ultimately identified 22 promising sequences.
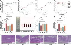
Five peptides were synthesised and experimentally tested. Among them, a peptide termed LR—named after its N- and C-terminal residues—showed the most favourable balance between antibacterial activity and low cytotoxicity. In vitro experiments demonstrated that LR exhibited strong bactericidal activity against pathogenic bacteria such as Escherichia coli and Staphylococcus aureus. Importantly, LR maintained good biocompatibility, showing minimal toxicity and low haemolytic activity compared with other candidates.
A lead peptide alleviates colitis in animal models
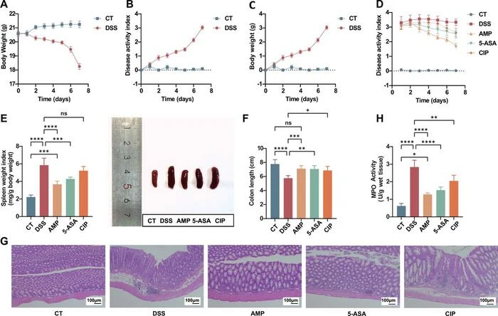
To evaluate therapeutic potential, the researchers tested LR in a dextran sulfate sodium (DSS)–induced mouse model of colitis. Treatment with the peptide produced substantial improvements in disease severity. Key clinical indicators (e.g., body weight loss, disease activity index (DAI) and colon shortening) were significantly improved in mice receiving LR. Histological analysis revealed reduced mucosal damage and decreased infiltration of inflammatory cells in colonic tissues. Notably, LR treatment demonstrated stronger therapeutic effects than both the standard anti-inflammatory drug 5-aminosalicylic acid and the antibiotic ciprofloxacin in this model.
Anti-inflammatory effects and barrier restoration
Further mechanistic analyses showed that LR suppressed inflammatory responses. Levels of pro-inflammatory cytokines such as tumour necrosis factor-α (TNF-α) and interleukin-6 (IL-6) were markedly reduced after treatment. At the same time, the peptide helped restore intestinal barrier integrity. The expression of tight junction proteins (i.e., ZO-1, claudin-1 and occluding) was significantly increased, indicating improved epithelial barrier function. These findings suggest that LR may exert therapeutic effects by both suppressing inflammation and strengthening the intestinal mucosal barrier.
Microbiota modulation emerges as a key mechanism
The study also explored how the peptide influenced gut microbial communities. Sequencing of faecal microbiota revealed that LR treatment reshaped microbial composition in mice with colitis. Notably, the abundance of the beneficial bacterium Akkermansia muciniphila increased significantly following AMP treatment. This species has been linked to improved gut barrier function and reduced inflammation in several intestinal disorders. Further experiments demonstrated that supplementation with A. muciniphila alone could partially alleviate colitis symptoms, suggesting that microbiota modulation contributes to the therapeutic effect of the peptide. Importantly, LR selectively inhibited pathogenic bacteria while sparing A. muciniphila, highlighting a favourable microbiome-preserving antimicrobial profile.
Implications for future therapies
Together, the findings illustrate how machine learning can streamline the discovery of novel therapeutic peptides. By integrating computational screening with experimental validation, the researchers identified a stable and selective AMP with promising anti-inflammatory activity in UC.
Although further studies are needed to evaluate long-term safety and translation to human disease, the study highlights a new strategy for developing microbiota-friendly therapeutics for inflammatory bowel disease. As artificial intelligence continues to transform drug discovery, machine learning-guided peptide design may open new avenues for treating complex diseases such as ulcerative colitis.
See the article:
Miao H, Wang Z, Chen S, et al. Application of machine learning in the discovery of antimicrobial peptides: exploring their potential for ulcerative colitis therapy. eGastroenterology 2025;3:e100253. doi:10.1136/egastro-2025-100253
About eGastroenterology
eGastroenterology, a BMJ journal partnered with Gut and launched by leading scientists in gastroenterology and hepatology, has been indexed in the Web of Science Core Collection (ESCI), PubMed, DOAJ, Scopus, CAS, ROAD, and many other major international databases within just two years of its launch. The journal is expecting to receive its first Impact Factor in June 2026.
For more information, please visit: egastroenterology.bmj.com and follow us on Twitter (@eGastro_BMJ).
Sign-up to Email Alerts for eGastroenterology: https://emails.bmj.com/k/Bmj/jausu/egastroenterology
END
Ulcerative colitis (UC) is a chronic inflammatory bowel disease characterized by recurrent intestinal inflammation, abdominal pain and diarrhoea. Although current treatments, including 5-aminosalicylic acid, antibiotics and biologics, can control or ameliorate symptoms, many patients experience incomplete responses or adverse effects. The search for safer and more effective therapies remains a major challenge.
Antimicrobial peptides (AMPs), naturally occurring components of innate immunity, have attracted attention as potential therapeutic agents because of their antimicrobial and immunomodulatory properties. However, discovering novel AMPs traditionally requires labor-intensive screening and experimental validation. In a new study published in eGastroenterology, Miao and colleagues applied machine learning to accelerate AMP discovery and identify candidates with therapeutic potential for UC.
Machine learning screens thousands of peptide sequences
The researchers built a machine-learning pipeline combining peptide prediction models with genetic algorithms to screen candidate antimicrobial peptides. By analysing structural and physicochemical properties of peptide sequences, the model evaluated more than 6,000 potential candidates and ultimately identified 22 promising sequences.
Five peptides were synthesised and experimentally tested. Among them, a peptide termed LR—named after its N- and C-terminal residues—showed the most favourable balance between antibacterial activity and low cytotoxicity. In vitro experiments demonstrated that LR exhibited strong bactericidal activity against pathogenic bacteria such as Escherichia coli and Staphylococcus aureus. Importantly, LR maintained good biocompatibility, showing minimal toxicity and low haemolytic activity compared with other candidates.
A lead peptide alleviates colitis in animal models
To evaluate therapeutic potential, the researchers tested LR in a dextran sulfate sodium (DSS)–induced mouse model of colitis. Treatment with the peptide produced substantial improvements in disease severity. Key clinical indicators (e.g., body weight loss, disease activity index (DAI) and colon shortening) were significantly improved in mice receiving LR. Histological analysis revealed reduced mucosal damage and decreased infiltration of inflammatory cells in colonic tissues. Notably, LR treatment demonstrated stronger therapeutic effects than both the standard anti-inflammatory drug 5-aminosalicylic acid and the antibiotic ciprofloxacin in this model.
Anti-inflammatory effects and barrier restoration
Further mechanistic analyses showed that LR suppressed inflammatory responses. Levels of pro-inflammatory cytokines such as tumour necrosis factor-α (TNF-α) and interleukin-6 (IL-6) were markedly reduced after treatment. At the same time, the peptide helped restore intestinal barrier integrity. The expression of tight junction proteins (i.e., ZO-1, claudin-1 and occluding) was significantly increased, indicating improved epithelial barrier function. These findings suggest that LR may exert therapeutic effects by both suppressing inflammation and strengthening the intestinal mucosal barrier.
Microbiota modulation emerges as a key mechanism
The study also explored how the peptide influenced gut microbial communities. Sequencing of faecal microbiota revealed that LR treatment reshaped microbial composition in mice with colitis. Notably, the abundance of the beneficial bacterium Akkermansia muciniphila increased significantly following AMP treatment. This species has been linked to improved gut barrier function and reduced inflammation in several intestinal disorders. Further experiments demonstrated that supplementation with A. muciniphila alone could partially alleviate colitis symptoms, suggesting that microbiota modulation contributes to the therapeutic effect of the peptide. Importantly, LR selectively inhibited pathogenic bacteria while sparing A. muciniphila, highlighting a favourable microbiome-preserving antimicrobial profile.
Implications for future therapies
Together, the findings illustrate how machine learning can streamline the discovery of novel therapeutic peptides. By integrating computational screening with experimental validation, the researchers identified a stable and selective AMP with promising anti-inflammatory activity in UC.
Although further studies are needed to evaluate long-term safety and translation to human disease, the study highlights a new strategy for developing microbiota-friendly therapeutics for inflammatory bowel disease. As artificial intelligence continues to transform drug discovery, machine learning-guided peptide design may open new avenues for treating complex diseases such as ulcerative colitis.
See the article:
Miao H, Wang Z, Chen S, et al. Application of machine learning in the discovery of antimicrobial peptides: exploring their potential for ulcerative colitis therapy. eGastroenterology 2025;3:e100253. doi:10.1136/egastro-2025-100253
About eGastroenterology
eGastroenterology, a BMJ journal partnered with Gut and launched by leading scientists in gastroenterology and hepatology, has been indexed in the Web of Science Core Collection (ESCI), PubMed, DOAJ, Scopus, CAS, ROAD, and many other major international databases within just two years of its launch. The journal is expecting to receive its first Impact Factor in June 2026.
For more information, please visit: egastroenterology.bmj.com and follow us on Twitter (@eGastro_BMJ).
Sign-up to Email Alerts for eGastroenterology: https://emails.bmj.com/k/Bmj/jausu/egastroenterology
END


